Individual Corporate
Individual Corporate
  • About us
  • Legislation
  • Head office
  • Online services
  • Pay
  • Personal cabinet
  • All products
Contact:
  • AZ
EN
  • RU
*4000
Pay here
  • By contract number
  • With payment code
  • Mortgage payments
EN
  • AZ
  • RU
  • Car Insurance
    • Compulsory Insurance Of Civil Liability Of Motor Vehicle Owners
    • CASCO İnsurance
  • Property Insurance
    • Compulsory real estate insurance
    • Insurance of property subject to mortgage
    • Daşınmaz əmlakın könüllü sığortası
  • Travel Insurance
  • Special products
    • Şərikli KASKO
    • Qaydalı KASKO
    • Qala 100
    • Əmin qala bilərsiniz
    • İntizamlı sürücü
    • Qala elite club
    • Evimiz qalamızdır
    • Sağlam həyat
  • All products
    • Compulsory insurance of civil liability of motor vehicle owners
    • Compulsory real estate insurance
    • Insurance of property subject to mortgage
    • Compulsory real estate liability insurance
    • Green card
    • Travel insurance
    • CASCO Insurance
    • Corporate products
Şəxsi kabinet
  • Home Page
  • About us
  • Structure
  • About "Qala Sığorta"
  • Our success
  • Our policy
  • Our history
  • Our financial indicators
  • Our advantages
  • Management
  • Structure
  • Media
  • Career

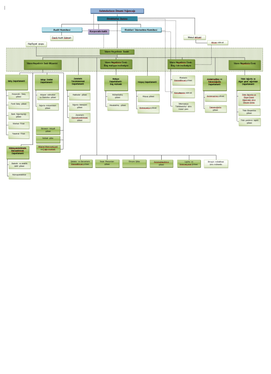
Structure

New products

  • Şərikli KASKO
  • Qaydalı KASKO
  • Qala 100
  • Əmin QALA bilərsiniz
  • İntizamlı Sürücü
  • Qala Elite Club
  • Evimiz Qalamızdır
  • “Sağlam Həyat”

Personal insurance products

  • Compulsory insurance of civil liability of motor vehicle owners
  • Compulsory real estate insurance
  • Property insurance, which is the subject of a mortgage
  • Green card
  • Travel insurance
  • CASCO insurance

Corporate insurance products

  • Compulsory insurance of civil liability of motor vehicle owners
  • Compulsory real estate insurance
  • Voluntary insurance of real estate
  • Property liability insurance of real estate exploitation
  • Sərnişinlərin icbari fərdi qəza sığortası
  • Accident insurance
  • General liability insurance
  • Cargo insurance
  • Green card
  • Voluntary health insurance
  • CASCO insurance
Customer satisfaction Complaints and suggestions
  • Number +994 12 377 10 10
  • Email office@qala-insurance.az
  • Address

    Yasamal district, Azerbaijan Avenue 14, block 22

*4000

«Qala Sığorta» ASC. Ministry of Economy and industry in AR. License № 087823. Copyright © 2024

developed by Safaroff Agency